info@scholarena.org
+1-6602142024
Indexing | Open Access Testimonials Track Your Article
  • Home
  • About
  • Journals
    • List of Journals
    • A-Z Journals
    • Journals by Subject
  • Instructions
    • For Authors
    • For Editors
    • For Reviewer
    • Processing Charges
  • Submit Manuscript
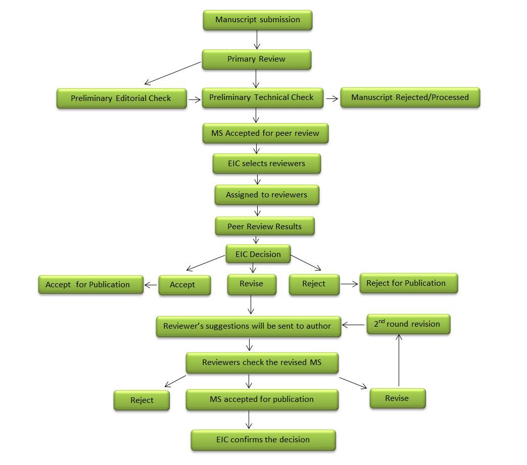
Peer Review Process
Quick links
  • Join in Editorial Board
  • Act as Reviewer
  • Publication Ethics
  • Open Access
  • Copy Rights
  • ePrints & RePrints
  • Type of Journal Articles
  • Retraction Policy
  • Processing Charges

SUBMIT MANUSCRIPT

Easy and hassle free submission process.



View more 
SCHOLARENA

Scholarena, an open access publisher dedicated to the scientific community.

  • info@scholarena.com
  • Ph: +1-6602142024, +1-6602142040
  • 415 Grover Street

    Warrensburg, MO - 64093, USA

USEFUL LINKS
  • A-Z Journals
  • Join Editorial Board
  • For Authors
  • For Editors
  • For Reviewers
  • Open Access Statement
  • Peer Review Policy
  • Publication Ethics
  • Plagiarism Policy
  • Copy Rights
  • Reprints
VIEW ARTICLES
Pseudomonas Producing Lipase Assisted Remediation of Petroleum Hydrocarbons Assessment of Heavy Metals Loading Index and Stress Marker Enzymes in Agricultural Soil Receiving Cafeteria Effluent Traumatic Dissection and Thrombosis of the Mid Renal Artery with Endovascular Repair and Review of the Literature Immune Properties Corroborated By A. Rubens Sea Star Igkappa Gene Nutrients Utilization and Haematological Indices of Sokoto Red Goats Fed Maize Cob Replacing Maize Bran with Cowpea Husk Basal Diet Sarcomatoid Carcinoma of Larynx: Case report Human Osteoblast Growth and Maturation in Response to Metformin and the Thienopyridone, A769662 Early Peripheral Blood Blast Clearance: A New Chemosensitivity Indicator for Acute Myeloid Leukemia Mushroom Spores in the Stool Mimicking Parasite Ova
Subscribe

Sign up for our mailing list to get latest updates and offers.

We respect your privacy

  • HOME
  • ABOUT
  • SUBMIT MANUSCRIPT
  • CONTACT

Creative Commons License Open Access by Scholarena is licensed under a Creative Commons Attribution 4.0 License.